Tool Battery Power Station Electrical Plans for Enclosed Trailer Lighting

$0.00

Watch the video on The Garage Engineer Youtube Channel to see how the Power box works.

https://youtu.be/CeUV-zzp8-k

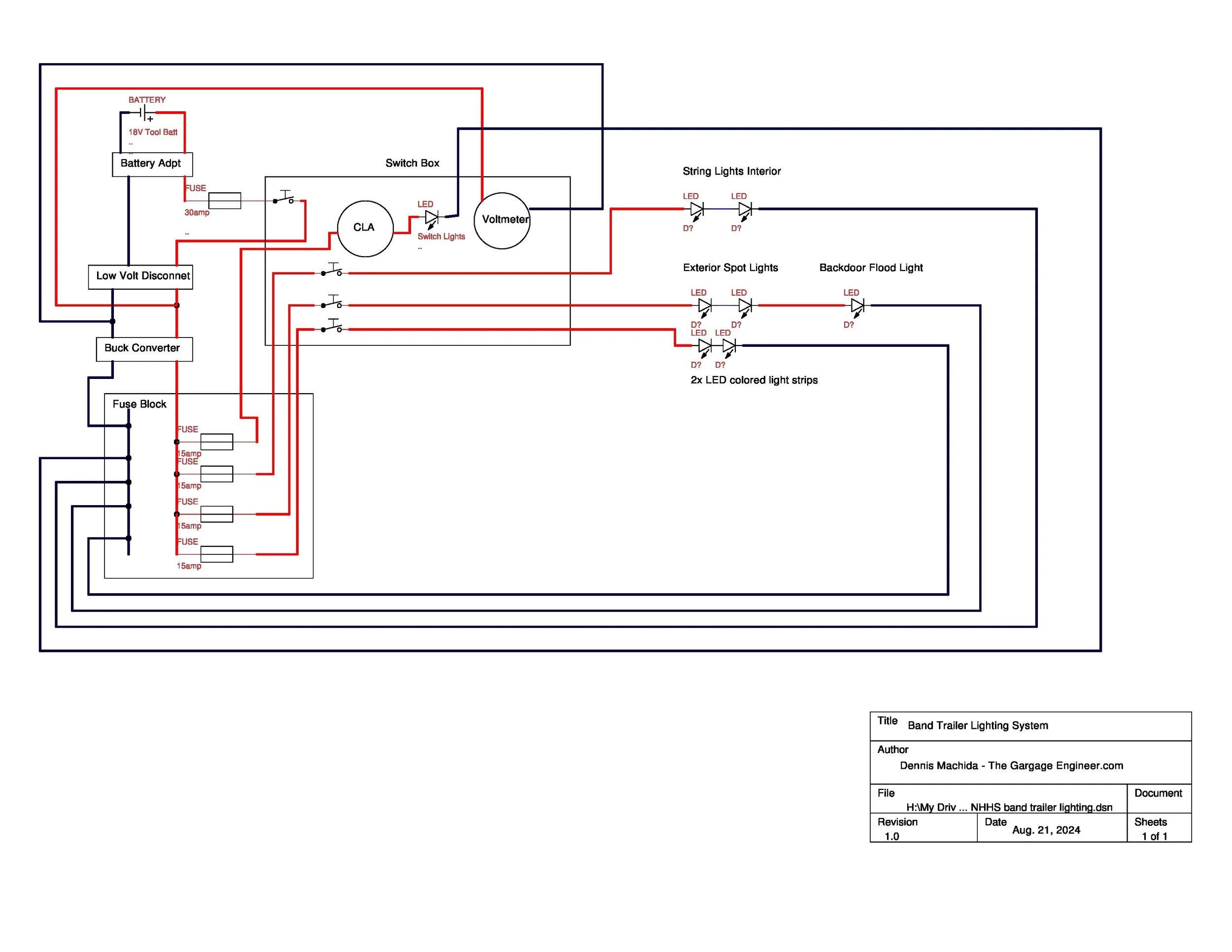
Download the plans of the control box here to make your own Tool Battery Power Station

Here is the list of parts used to build the box.

TOOLS and MATERIALS LIST:✦

Check out www.amazon.com/shop/thegrageengineer for a full list of tools used in the video.

(By clicking the links below a portion of your purchase price goes to the creator to help make more build videos. And it DOES NOT increase the cost of the item to you. Thanks for your support)

DeWalt 20V Batteries and Charger https://amzn.to/4dNdtoA

DeWalt Battery Adapter https://amzn.to/3ZcWg3D

Project Box/Case https://bit.ly/3Z1Puxr

4 Switch Panel https://amzn.to/3XpLUf7

Wire 14 Awg https://amzn.to/3TaY1uc

Wire 14-2 Awg https://amzn.to/3Xt2OK9

Wire Connector Heat Shrink https://amzn.to/3Xp5qZq

Low Voltage Cutoff Circuit  https://amzn.to/3X7BxeL

3m Electrical Tape https://amzn.to/3AMH03c

Fuse Panel https://amzn.to/3AG9D1O

Buck Voltage Converter https://amzn.to/47gZapR

Electrical box Cable Connector https://amzn.to/3yXD8fd

Fuse Assorted https://amzn.to/4dIrWSQ

String Lights https://amzn.to/478SQ3z

45 degree Exterior Lights https://amzn.to/3yQok21

Exterior FLood Light https://amzn.to/4e6gT5K

LED Color Changing Lights https://amzn.to/4eozFWb

Pinecil Soldering Iron https://amzn.to/3Tbyql0

Wire holder Clips https://amzn.to/3Z2sONy

Wire Cutters https://amzn.to/478T0YJ

Screw Drivers https://amzn.to/47gQ0K8


The best advice I can to give is ABC… “Always be Creating!”

FOLLOW ME:✦

Instagram: www.instagram.com/thegarageengineer

Facebook: www.facebook.com/TheGarageEngineer

Youtube: http://bit.ly/2pvbuwv (thegarageengineer)

Website HQ: www.thegarageengineer.com

Watch the video on The Garage Engineer Youtube Channel to see how the Power box works.

https://youtu.be/CeUV-zzp8-k

Download the plans of the control box here to make your own Tool Battery Power Station

Here is the list of parts used to build the box.

TOOLS and MATERIALS LIST:✦

Check out www.amazon.com/shop/thegrageengineer for a full list of tools used in the video.

(By clicking the links below a portion of your purchase price goes to the creator to help make more build videos. And it DOES NOT increase the cost of the item to you. Thanks for your support)

DeWalt 20V Batteries and Charger https://amzn.to/4dNdtoA

DeWalt Battery Adapter https://amzn.to/3ZcWg3D

Project Box/Case https://bit.ly/3Z1Puxr

4 Switch Panel https://amzn.to/3XpLUf7

Wire 14 Awg https://amzn.to/3TaY1uc

Wire 14-2 Awg https://amzn.to/3Xt2OK9

Wire Connector Heat Shrink https://amzn.to/3Xp5qZq

Low Voltage Cutoff Circuit  https://amzn.to/3X7BxeL

3m Electrical Tape https://amzn.to/3AMH03c

Fuse Panel https://amzn.to/3AG9D1O

Buck Voltage Converter https://amzn.to/47gZapR

Electrical box Cable Connector https://amzn.to/3yXD8fd

Fuse Assorted https://amzn.to/4dIrWSQ

String Lights https://amzn.to/478SQ3z

45 degree Exterior Lights https://amzn.to/3yQok21

Exterior FLood Light https://amzn.to/4e6gT5K

LED Color Changing Lights https://amzn.to/4eozFWb

Pinecil Soldering Iron https://amzn.to/3Tbyql0

Wire holder Clips https://amzn.to/3Z2sONy

Wire Cutters https://amzn.to/478T0YJ

Screw Drivers https://amzn.to/47gQ0K8


The best advice I can to give is ABC… “Always be Creating!”

FOLLOW ME:✦

Instagram: www.instagram.com/thegarageengineer

Facebook: www.facebook.com/TheGarageEngineer

Youtube: http://bit.ly/2pvbuwv (thegarageengineer)

Website HQ: www.thegarageengineer.com